【泰國自由行行前準備】如何申請泰簽、費用與表格?泰國入境卡怎麼填?手機上網SIM卡怎麼買?
By lyes
最近天氣愈來愈冷,騎車看到太陽的時候不但不想閃躲,還想要停在陽光下稍微溫暖一下。這時候就特別想去泰國這個四季如夏的避寒聖地來渡假啦!尤其從十一月到二月,算是泰國較涼爽的氣候,雨季剛過,超適合旅遊的!而且泰國為了刺激觀光,從2016年12月到2017年2月,整整三個月免泰國簽證費用,落地簽也從2000泰銖降為1000泰銖,不在這時候去泰國更待何時呢!快來出發
這篇文章我整理了泰國自由行行前準備的需知整理,包括泰國簽證申請的相關事宜、表格如何填寫?2016、2017免簽證費期間申辦的注意事項?在泰國想要用網路,手機上網的 SIM 卡要怎麼買?飛機上泰國的入境卡怎麼填?剛好要去泰國自由行的你,還不趕快看下去

雖然在2016/12~2017/2這段期間單次入出境泰國,觀光簽證可以免收手續費,但其實申辦方式有變麻煩一點點
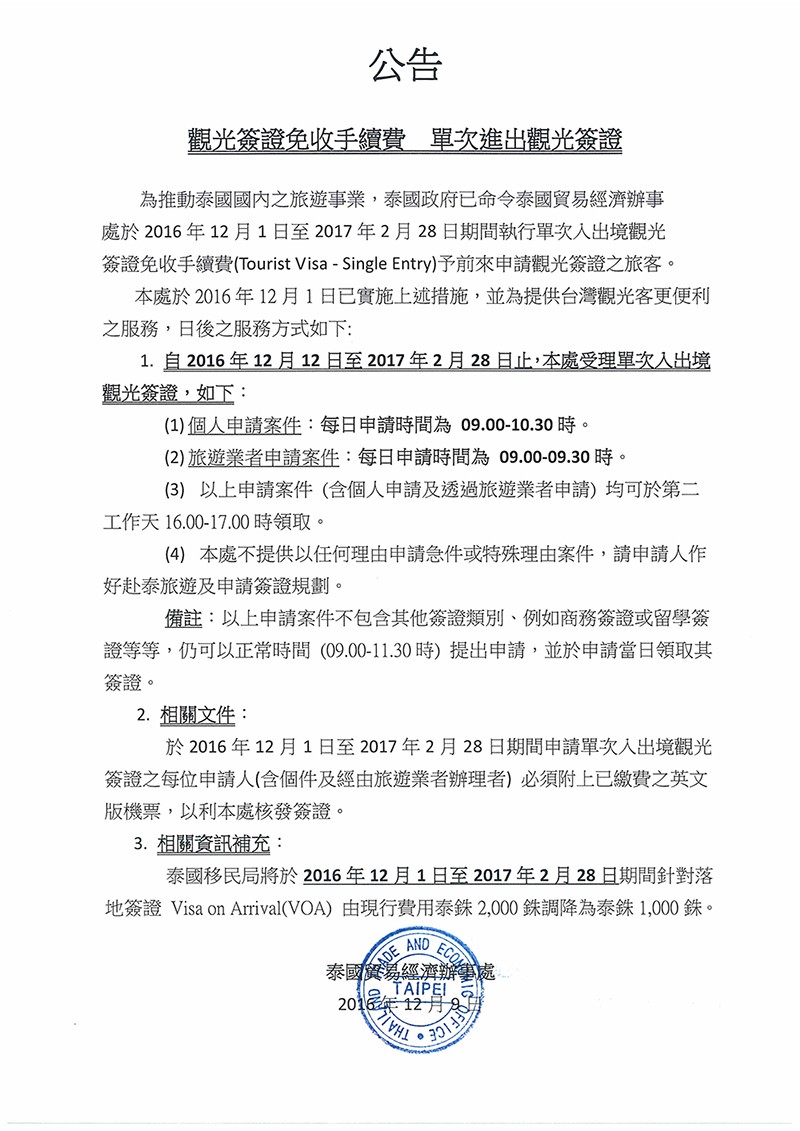
所以要自行申請泰國簽證的人,記得注意下圖這張由泰國貿易經濟辦事處所發出的最新公告。公告裡最重要的兩件事:
第一、每日申請案件時間有限制。個人申請時間為早上9:00-10:30;旅遊業者申請時間為早上9:00-9:30。案件會在第二工作天的下午16:00-17:00領取,所以有計劃要去泰國的,盡早申請,以免排不到!
第二、申辦者另外還需要提出旅遊的機票證明,以確保旅行時間在免簽費期間,這機票還必須是已經付款完成的正式機票!

申請泰國簽證的方式,可以自己到台北的「泰國貿易經濟辦事處」抽號碼牌排隊辦理。申請時間,個人(1~9件)是早上 09:00~11:30 ;團體是 09:00~10:00 ;領件時間統一是下午 16:00~17:00 逾時不發件。限週一至週五辦理,另外還有特殊假日也不辦理,可以點這邊查看「辦公時間及假日」。如果像我是台中人,到台北辦簽證不方便,也可以委托旅行社協助辦理,通常會收100~500不等的代辦費用。
辦理泰國簽證需準備的資料有:
.「泰國簽證表格(點連結可下載表格)」1份
.護照正本1本
.中華民國身份證影本1份
.二吋彩色白底近照1張(底要純白、無敵白、頭部3.2公分至3.6公分大小)
.英文機票(2016/12~2017/2免簽證費期間需要)
簽證表格怎麼填寫,可參考下圖範例,而月份縮寫我也列在下面讓大家可以對照使用,填寫時限用黑色和深藍色填寫。(字小不清楚的可以點這邊到Flickr看大圖。)
一月 January ( JAN )
二月 February ( FEB )
三月 March ( MAR )
四月 April ( APR )
五月 May ( MAY )
六月 June ( JUN )
七月 July ( JUL )
八月 August ( AUG )
九月 September ( SEP )
十月 October ( OCT )
十一月 November ( NOV )
十二月 December ( DEC )

泰國有三大電信商,分別是:AIS、dtac、truemove 。三大電信公司都有針對國外旅客推出7天299泰銖無限上網吃到飽的方案,裡面包含1.5GB的高速流量與100泰銖通話費,我每次到泰國也都是買這種方案的SIM卡,便宜又好用,當高速流量使用完後,也不至於就不能使用,只是上網會被降速。這邊針對我使用過的 AIS、dtac 進行說明:
Happy Tourist SIM 卡 ( dtac )
我用的是張紅色封面的 (七天無限上網,內含 100 泰銖通話費,4G LTE/3G上網流量上限是 1.5G,超出會降速) 在泰國機場的 dtac 櫃檯可以購買 299 泰銖一張,我是事先在台灣的拍賣網上面以 230 台幣購得,先購買的好處是一下飛機就可以使用,而且價格較便宜,但壞處就是萬一有問題得自己處理囉。通常會先在飛機上先裝好,一下飛機開機後,會收到一連串簡訊,表示開通囉! 如果開通後 35 天沒有使用的話,這張 sim 卡將會失效。
查詢你手機號碼: * 102 * 9 #
查詢你手機電話餘額: * 101 * 9 #
上網剩餘容量: * 101 * 4 * 9 #
啟用上網: (如果你不想先關閉上網) * 104 * 71 #
關閉上網: * 104 * 72 #
以上資訊由 dtac 官網取得,如果變更以官網提供為主。

AIS Traveller SIM 卡 ( AIS )
隔沒兩個月又剛好要去泰國,聽說 AIS 在泰國當地是第一名電信商,決定改買 AIS Traveller SIM 卡 (七天無限上網,內含 100 泰銖通話費,4G LTE/3G上網流量上限是 1.5G,超出會降速,還是吃到飽)來比較一下!這次一樣事先在拍賣網上面以 175 台幣(剛剛查已經漲到190元)購得!開通後如果 30 天沒有使用的話,這張 sim 卡將會失效。
查詢你手機電話餘額: * 121 #
上網剩餘容量: * 121 # 通話,(互動式的) 再按 3 或* 121 * 3 # 收簡訊
啟用上網: (如果你不想先關閉上網) * 129 * 2 #
關閉上網: * 129 * 1 #
以上資訊由 AIS 官網取得,如果變更以官網提供為主。

兩個方案所附的刺針,都是拍賣賣家送的。


第二次比較認真照片拍比較多,還特地實測上網速度,但 dtac 沒測,也不能比較,只好下次有去泰國再補了。其實兩次的使用心得差不多,感覺上網速度都滿快的(不過我沒拿來看影片,怕流量一下子被我用完),而且我在飯店都乖乖使用飯店網路,所以兩次都有好好的用到最後一天沒被降速。

再來就是飛機上必填的入境卡(入境表格)啦!表格選項都是英文,所以我有翻譯了一下內容,標示如下面三張圖,大家可以事先準備好,到時候在飛機上就不怕手忙腳亂啦



最後,來提醒一下泰國旅遊其他的注意事項:
1. 泰國的電壓是 220V ,雖然和台灣的 110V 不同,但其實現在大部分的電器都可以容許 100V~240V 的電壓使用(記得先注意看一下所使用電器的容許值喔!),所以使用上不需要轉接頭也沒問題,我這次帶去的手機、相機、筆電等充電器都可以順利使用。
2. 泰國的時差比台灣慢一個小時,也就是台北早上6點時,曼谷那邊是早上5點,感覺上不會差太多,回來也不用調時差。
3. 泰國的氣候常年氣溫在 19~38 之間,聽人家說就是:熱、很熱、非常熱、他X的熱😆,其實還滿實在的,所以記得防曬做好是關鍵(疑!好像廣告詞)。不過,山區或北部晚上還是稍有涼意,可以攜帶薄外套以備不時之需喔!
以上事項供大家參考,可能依時間會有所調整,有任何問題也歡迎告知喔!祝福大家都能擁有泰好玩的美好旅程呦
【相關資訊】
泰觀局 FB 粉絲頁:https://www.facebook.com/amazethai/
【泰國曼谷遊記】
遊記:【泰國華欣】華欣藝術村 Hua Hin Artist Village 富有藝術氣質很好拍照的華欣自由行景點推薦





















